Academia.eduAcademia.edu

Promoter Prediction

description7 papers
group2 followers
lightbulbAbout this topic
Promoter prediction is the computational identification of promoter regions in genomic DNA, which are essential for initiating transcription of genes. This process involves analyzing sequence features and regulatory elements to determine potential sites where RNA polymerase binds to start gene expression.
lightbulbAbout this topic
Promoter prediction is the computational identification of promoter regions in genomic DNA, which are essential for initiating transcription of genes. This process involves analyzing sequence features and regulatory elements to determine potential sites where RNA polymerase binds to start gene expression.
The cis-regulatory regions on DNA serve as binding sites for proteins such as transcription factors and RNA polymerase. The combinatorial interaction of these proteins plays a crucial role in transcription initiation, which is an... more
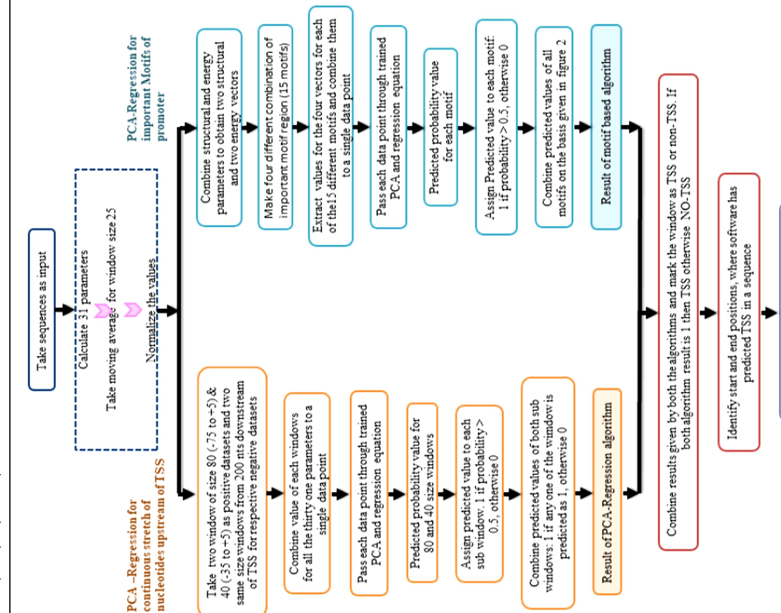
Core promoter elements play a pivotal role in the transcriptional output, yet they are often detected manually within sequences of interest. Here, we present 2 contributions to the detection and curation of core promoter elements within... more
The cis-regulatory regions on DNA serve as binding sites for proteins such as transcription factors and RNA polymerase. The combinatorial interaction of these proteins plays a crucial role in transcription initiation, which is an... more
Transcription is an intricate mechanism and is orchestrated at the promoter region. The cognate motifs in the promoters are observed in only a subset of total genes across different domains of life. Hence, sequence-motif based promoter... more
In silico approaches to the identification of bacterial promoters are hampered by poor conservation of their characteristic binding sites. This suggests that the usual position weight matrix models of bacterial promoters are incomplete. A... more
Regulation of gene expression is achieved by the presence of cis regulatory elements; these signatures are interspersed in the noncoding region and also situated in the coding region of the genome. These elements orchestrate the gene... more
Single nucleotide polymorphisms (SNPs) that are located in the promoter regions of genes and affect the binding of transcription factors (TFs) are called regulatory SNPs (rSNPs). Their identification can be highly valuable for the... more
Core promoter elements play a pivotal role in the transcriptional output, yet they are often detected manually within sequences of interest. Here, we present 2 contributions to the detection and curation of core promoter elements within... more
Transcription is an intricate mechanism and is orchestrated at the promoter region. The cognate motifs in the promoters are observed in only a subset of total genes across different domains of life. Hence, sequence-motif based promoter... more
Next-generation sequencing studies have revealed that a variety of transcripts are present in the prokaryotic transcriptome and a significant fraction of them are functional, being involved in various regulatory activities apart from... more
Motivation Despite conservation in general architecture of promoters and protein–DNA interaction interface of RNA polymerases among various prokaryotes, identification of promoter regions in the whole genome sequences remains a daunting... more
The cis-regulatory regions on DNA serve as binding sites for proteins such as transcription factors and RNA polymerase. The combinatorial interaction of these proteins plays a crucial role in transcription initiation, which is an... more
Download research papers for free!