Academia.eduAcademia.edu

iPS cells

description218 papers
group507 followers
lightbulbAbout this topic
Induced pluripotent stem (iPS) cells are a type of pluripotent stem cell generated from adult somatic cells through genetic reprogramming. They possess the ability to differentiate into various cell types, making them valuable for regenerative medicine, disease modeling, and drug discovery.
lightbulbAbout this topic
Induced pluripotent stem (iPS) cells are a type of pluripotent stem cell generated from adult somatic cells through genetic reprogramming. They possess the ability to differentiate into various cell types, making them valuable for regenerative medicine, disease modeling, and drug discovery.

Key research themes

1. How does genetic variability influence the differentiation potential and lineage bias of iPSCs derived from different somatic cell types?

This line of research investigates the extent to which genetic background versus cell type of origin determines the transcriptomic, epigenetic, and functional heterogeneity of induced pluripotent stem cells (iPSCs). Understanding these determinants is crucial for establishing iPSC biobanks and for ensuring reproducible differentiation outcomes across donors and tissue sources.

Key finding: This study used genetically matched pairs of iPSC lines derived from blood and fibroblast cells of female donors and found that donor genetic variation, rather than cell type of origin, primarily drives transcriptional and... Read more
Key finding: Through a comprehensive quality control workflow incorporating growth, genomic stability assessment, pluripotency verification, and trilineage differentiation capacity assays, the study emphasized the relevance of... Read more
Key finding: Leveraging a large curated database of single-cell transcriptomic datasets across multiple donors and tissues, this paper presents computational algorithms enabling cross-dataset comparisons and cell type annotations. The use... Read more

2. What are the critical methodologies and advances for generating clinically relevant, stable, and safe neural stem cells from iPSCs for regenerative therapies?

Generating bona fide human neural stem cells (NSCs) from iPSCs that recapitulate the properties of fetal NSCs, comply with current good manufacturing practices (cGMP), maintain genomic stability, and demonstrate functional integration capacity is central for developing cell therapies for neurodegenerative diseases. This research theme covers technical protocols, quality controls, differentiation potential, and transplantation outcomes toward clinical-grade NSC production.

Key finding: This study developed a virus-free, integration-free protocol to generate iPSC-derived human NSC (hiNSC) lines closely matching clinical-grade fetal NSCs previously used in ALS phase I trials. The hiNSCs exhibited robust... Read more
Key finding: Addressing scale-up challenges for clinical application, this paper presents an optimized bulk cryopreservation method for large quantities (up to 10^9 cells) of undifferentiated hiPSCs in cryo bags compatible with suspension... Read more
Key finding: The proposed multistep quality control workflow integrates growth kinetics, genomic stability assays (karyotyping, CNV qPCR), pluripotency screening (trilineage differentiation assays), and specific lineage differentiation... Read more
Key finding: This study reveals a safety concern that iPSC-derived neural stem cells (NSCs) can spontaneously revert to a pluripotent state via reactivation of silenced exogenous reprogramming genes linked to DNA methyltransferase... Read more

3. How can cutting-edge computational techniques enhance quality control, characterization, and functional analysis of human iPSCs and their derivatives?

Computational image analysis and machine learning, including convolutional neural networks and big-data analytics platforms, are increasingly essential for non-invasive, reproducible, and scalable quality control of iPSC colonies and derived cell populations. This research explores state-of-the-art approaches for automated phenotype classification, high-throughput data integration, and cell tracking to optimize iPSC line selection and standardize differentiation assessments critical for research and clinical-grade cell production.

Key finding: Demonstrated a CNN-based classifier capable of discriminating ‘good’ vs. ‘bad’ morphological phenotypes of hESC colonies with 89% accuracy using phase-contrast imaging, providing a non-invasive, automated method to predict... Read more
Key finding: Introduced a software platform combining a massive curated single-cell RNA-seq database with big data analytics and advanced visualization modules, enabling integrated cross-study analyses, automated cell type annotation via... Read more
Key finding: Reviewed advances in machine learning applications, especially convolutional neural networks, for cell detection and lineage tracking in time-lapse microscopy. Highlighted the limitations of heuristic-based tracking... Read more
Key finding: This comprehensive review emphasizes the transition from conventional manual stem cell analysis toward automated image-based techniques incorporating deep learning and AI to improve accuracy, throughput, and reproducibility.... Read more

All papers in iPS cells

Naked mole rat (NMR) is a valuable model for aging and cancer research due to its exceptional longevity and cancer resistance. We observed that the reprogramming efficiency of NMR fibroblasts in response to OSKM was drastically lower than... more
Naked mole rat (NMR) is a valuable model for aging and cancer research due to its exceptional longevity and cancer resistance. We observed that the reprogramming efficiency of NMR fibroblasts in response to OSKM was drastically lower than... more
Background and Objectives: Although ES cells have been derived from very early stage embryos in different species, but, so far ES cell line could be derived from early stage IVF embryos in buffalo. The present experiment was carried out... more
The generation of induced pluripotent stem cells (iPSCs) by somatic cell reprogramming holds great potential for modeling human diseases. However, the reprogramming process remains very inefficient and a better understanding of its basic... more
The evolutionary origin of stem cell pluripotency is an unresolved question. In mammals, pluripotency is limited to early embryos and is induced and maintained by a small number of key transcription factors, of which the POU domain... more
Adult mammalian cells can be reprogrammed to a pluripotent state by forcing the expression of a few embryonic transcription factors. The resulting induced pluripotent stem (iPS) cells can differentiate into cells of all three germ layers.... more
Adult mammalian cells can be reprogrammed to a pluripotent state by forcing the expression of a few embryonic transcription factors. The resulting induced pluripotent stem (iPS) cells can differentiate into cells of all three germ layers.... more
Human induced pluripotent stem cell (hiPSC)-derived atrial cardiomyocytes (CMs) hold great promise for elucidating underlying cellular mechanisms that cause atrial fibrillation (AF). In order to use atrial-like hiPSC-CMs for arrhythmia... more
Adult mammalian cells can be reprogrammed to a pluripotent state by forcing the expression of a few embryonic transcription factors. The resulting induced pluripotent stem (iPS) cells can differentiate into cells of all three germ layers.... more
The use of unrestricted somatic stem cells (USSCs) holds great promise for future clinical applications. Conventionally, mouse embryonic fibroblasts (MEFs) or other animal-based feeder layers are used to support embryonic stem cell (ESC)... more
Este artículo desarrolla una aproximación a la ética de las células madre desde una perspectiva de inspiración cristiana. En su iniciación se establecen algunas diferencias fi losófi cas entre los conceptos de «ética» y «moral». Se expone... more
Adult mammalian cells can be reprogrammed to a pluripotent state by forcing the expression of a few embryonic transcription factors. The resulting induced pluripotent stem (iPS) cells can differentiate into cells of all three germ layers.... more
The evolutionary origin of stem cell pluripotency is an unresolved question. In mammals, pluripotency is limited to early embryos and is induced and maintained by a small number of key transcription factors, of which the POU domain... more
Time for primary review: 26 days Aims Long QT syndrome (LQTS) is an inheritable and life-threatening disease; however, it is often difficult to determine disease characteristics in sporadic cases with novel mutations, and more precise... more
The heart is the first organ to become fully functional during development in all organisms. Despite numerous studies in model organisms in the last two decades, the identity of the cardiac progenitor cell (CPC) remains unclear. However,... more
The ectopic expression of transcription factors for reprogramming human somatic cells to a pluripotent state represents a valuable resource for the development of in vitro-based models for human disease and has great potential in... more
Induced pluripotent stem (iPS) cells are at the forefront of research in regenerative medicine and are envisaged as a source for personalized tissue repair and cell replacement therapy. Here, we demonstrate for the first time that... more
CARM1 interacts with numerous transcription factors to mediate cellular processes, especially gene expression. This is important for the maintenance of ESC pluripotency or intervention to tumorigenesis. Here, we studied epigenomic effects... more
The availability of induced pluripotent stem cells (iPSCs) has created extraordinary opportunities for modeling and perhaps treating human disease. However, all reprogramming protocols used to date involve the use of products of animal... more
This manuscript is supported by funding from the University of California and the California Institute for Regenerative Medicine (RN1-00554-1). 5. References Ahlgren, U., J. Jonsson, et al. (1996). "The morphogenesis of the pancreatic... more
Several neurodegenerative diseases cause loss of cortical neurons, leading to sensory, motor, and cognitive impairments. Studies in different animal models have raised the possibility that transplantation of human cortical neuronal... more
Inherited maculopathies, age related macular degeneration and some forms of retinitis pigmentosa are associated with impaired function or loss of the retinal pigment epithelium (RPE). Among potential treatments, transplantation approaches... more
Human-induced pluripotent stem cell-derived cardiomyocytes (hiPSC-CM) may serve as a new assay for drug testing in a human context, but their validity particularly for the evaluation of inotropic drug effects remains unclear. In this... more
Human induced pluripotent stem cell-derived cardiomyocytes (hiPSC-CM) may serve as a new assay for drug testing in a human context, but their validity particularly for the evaluation of inotropic drug effects remains unclear. In this... more
Age-related macular degeneration (AMD) remains a major cause of blindness, with dysfunction and loss of retinal pigment epithelium (RPE) central to disease progression. We engineered an RPE patch comprising a fully differentiated, human... more
Long QT Syndrome (LQTS) is an acquired or inherited disorder characterized by prolonged QT interval, exertion-triggered arrhythmias, and sudden cardiac death. One of the most prevalent hereditary LQTS subtypes, LQT2, results from... more
Embryonic neural tumors are responsible for a disproportionate number of cancer deaths in children. Although dramatic improvements in survival for pediatric malignancy has been achieved in previous years advancements seem to be slowing... more
Cases of research misconduct (fabrication, falsiˆcation, and plagiarism) have been increasing worldwide, including in Japan. In particular, since 2006, many cases of research misconduct have been reported in Japan, and these cases have... more
Human iPSC line N44SV.5 was generated from primary normal human dermal fibroblasts belonging to the European mitochondrial haplogroup U. For this purpose, reprogramming factors Oct3/4, Sox2, Klf4, and cMyc were delivered using a... more
The challenge of treating acute liver failure Several thousand cases of acute liver failure occur each year in the United States. Approximately 40% of patients with advanced symptoms survive the acute episode with only medical management.... more
Accurate modeling of human neuronal cell biology has been a long-standing challenge. However, methods to differentiate human induced pluripotent stem cells (iPSCs) to neurons have recently provided experimentally tractable cell models.... more
Pantothenate kinase-associated neurodegeneration (PKAN) is an early onset and severely disabling neurodegenerative disease for which no therapy is available. PKAN is caused by mutations in PANK2, which encodes for the mitochondrial enzyme... more
This study examines whether subretinal transplantation of a human retinal pigment epithelial cell line (ARPE19) or human Schwann cells early in the course of degeneration can limit the loss of visual acuity that normally occurs in... more
This article is an open access article distributed under the terms and conditions of the Creative Commons Attribution (CC BY
This article is an open access article distributed under the terms and conditions of the Creative Commons Attribution (CC BY
Autosomal-dominant polycystic kidney disease (ADPKD) is the most common inherited kidney disease, leading to kidney failure in most patients. In approximately 85% of cases, the disease is caused by mutations in PKD1. How dysregulation of... more
His main research interests are the evolution of innate immunity and the study of the cellular and molecular basis of immune responses in marine invertebrates, with particular reference to the role of hemocytes/coelomocytes in immune... more
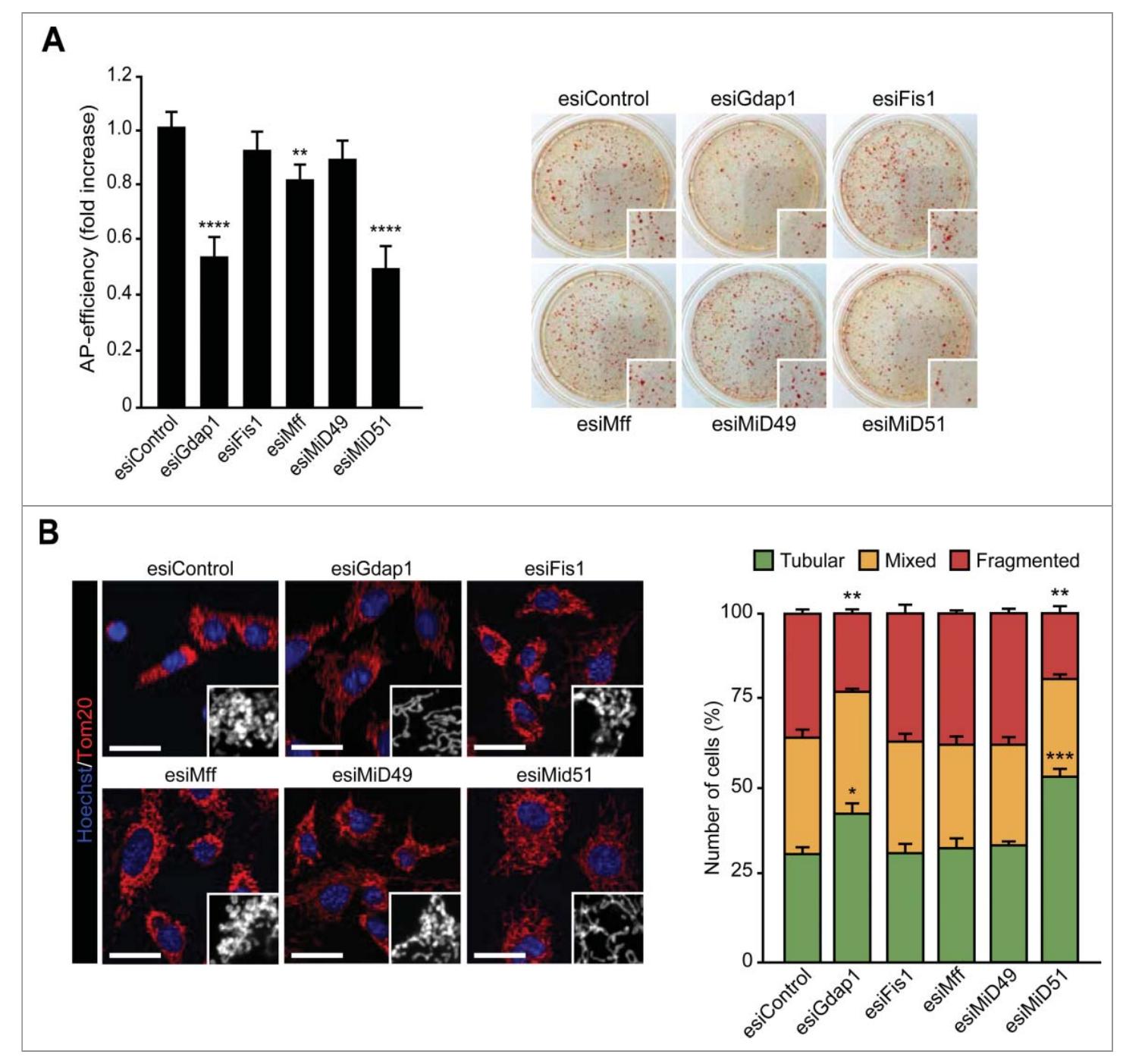
We have recently shown that mitochondrial fission is induced early in reprogramming in a Drp1dependent manner; however, the identity of the factors controlling Drp1 recruitment to mitochondria was unexplored. To investigate this, we used... more
Human induced pluripotent stem cell (hiPSC)-derived atrial cardiomyocytes (CMs) hold great promise for elucidating underlying cellular mechanisms that cause atrial fibrillation (AF). In order to use atrial-like hiPSC-CMs for arrhythmia... more
Disease-specific induced pluripotent stem cells (iPS) cells are expected to contribute to exploring useful tools for studying the pathophysiology of inner ear diseases and to drug discovery for treating inner ear diseases. For this... more
The Yes-associated protein YAP, one of the major effectors of the Hippo pathway together with its related protein TAZ, mediates a range of cellular processes from proliferation and death to morphogenesis. YAP and TAZ regulate a large... more
The heart is the first organ to become fully functional during development in all organisms. Despite numerous studies in model organisms in the last two decades, the identity of the cardiac progenitor cell (CPC) remains unclear. However,... more
The time spent on this project has taught me a lot over the past year and given me the opportunity to learn from top researchers. I would like to give a special thank you to the research team at AstraZeneca for their advice and... more
Time for primary review: 26 days Aims Long QT syndrome (LQTS) is an inheritable and life-threatening disease; however, it is often difficult to determine disease characteristics in sporadic cases with novel mutations, and more precise... more
Download research papers for free!